Coach, Mgr, LRM & Board Training Requirements

2025-26 Reqts: The info below reflects the current understanding for CEP requirements! Further clarification may be known later this summer(November was the actual case). USA Hockey Registration, SafeSport, Screening and Module requirements have not changed for 2025-26 and must be completed BEFORE your 1st practice!

The reqts for 2026-27 are not yet known and should be announced Spring 2026.

Above is the USA Hockey Coaching Requirements Webpage - select the Requirements Tab to read the new CEP requirements.

The info below has been re-vamped to incorporate the new requirements and make this page easier to understand for Coaches and Managers/LRM/Board Members.


WHO HAS TO REGISTER, GET SCREENED AND TAKE SAFESPORT TRAINING? 

All adult coaches, officials, board members, managers, locker room monitors, employees, volunteers, and anyone else who will have regular contact with, or authority over, athletes under the age of 18 are required to register, submit to a background screen & have current SafeSport Training BEFORE any such contact with those athletes. These requirements should be completed by August each season or BEFORE assuming duties.

In addition any players with birthyears 2007 or 2008, must complete SafeSport Training after registering as a Player and 1 week before the 1st ice session.

In addition to the Registration, SafeSport and Screening requirements, COACHES also have additional training requirements for age level module completion and CEP seminar completion. See below for completion dates for these requirements.

See below for the Steps for all Hockey Volunteers and links to the training.


Steps for Managers, Board Members & Locker Room Monitors

STEP 1: Register with USA Hockey as a Manager/Volunteer. See (#1) below for instructions. Required every season.

STEP 2: Send the Registrar (jrbarreca@gmail.com) your USA Hockey Confirmation # via email.

STEP 3: Screening (this can take 5-7 business days or longer). Only needs to be done every other summer/early fall depending on the team level (8U and above - summer). See (#2) below for instructions.

STEP 4: Take SafeSport Training. See (#3) below for instructions. Required every season.

Managers and Locker Room Monitors are only approved to help with off ice activities

Board Members who are Coaches should follow the Coach Instructions..

Steps for Beginner & IP/Pre-Mite & 8U/10U/12U/14U/18U Team Coaches

Both Head & Assistant Coaches must follow these steps

STEP 1: Register with USA Hockey as a COACH See (#1) below for instructions. Required every season.

STEP 2: Send the Registrar (jrbarreca@gmail.com) your USA Hockey Confirmation # via email.

STEP 3: Screening (this can take 5-7 business days or longer). Only needs to be done every other summer. See (#2) below for instructions.

STEP 4: Take SafeSport Training. See (#3) below for instructions. Required every season.

STEP 5: Take the age specific module for the level(s) you will be coaching this season unless completed in a previous season. See (#4) below for more info.

STEP 6: Take a CEP seminar. See #5 below for instructions and more info.

COACHES - Jeff Curry sent out instructions on how to setup your SSO Login access to the Learning Center for CEP, SafeSport and to look at your Profile. I posted this info below under the instructions for #5 CEP Seminar.


Coaching & Off-Ice Volunteer (Mgr, LRM & Board) Requirements Outline for USA Hockey

All details and links are available at: https://www.usahockey.com/coachingcertification



When do I have to do All of these requirements?

Coaches must complete Registration, SafeSport, Screening and Module by their team's 1st practice or they may NOT be on the ice. Managers & Locker Room Monitors should complete requirements before the 1st practice. Board members should complete requirements in August.

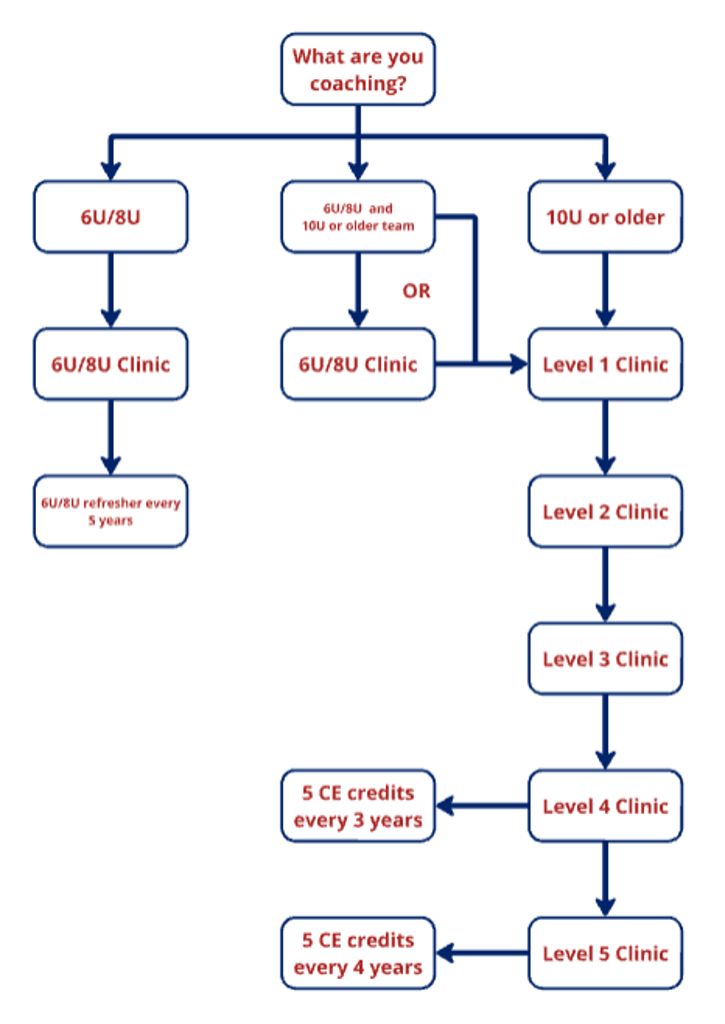
In order to be rostered (and be on the bench for games), Coaches must complete a CEP Class as follows:

  • 10U and Above Coaches who are not yet Level 1 MUST be registered for their the Level 1 CEP BEFORE getting on the ice for the 1st practice.
  • 10U and Above Team Coaches with a CEP Level 1/2/3/4/5 that expires by 12/31 of the current year have until 12/31 to complete the next CEP Level class. Level 4 and 5 coaches expiring on 12/31 have until 12/31 to complete 5 continuing education credits. Taking the 6U/8U CEP is one of the approved continuing education credit courses for Level 4 and 5 coaches. Find Continuing Education classes in the Learning Center.
  • 10U and Above Team Coaches at 10U/12U/14U/18U with an expired CEP must take their next level CEP class before getting on the ice for the 1st practice (NEW FOR 2025-26). This includes coaches who have been coaching 8U for multiple years with an expired Level 1/2/3 CEP and are now moving to 10U.
  • 10U and Above Coaches with a Level 4 or 5 may need to complete continuing education requirements. Please contact your registrar or log into the USA Hockey Coaching Learning Center to determine your expiration date. Expiration date determines when you must complete 5 credits.
  • NEW 8U or below Coaches (with no previous CEP), who are coaching Learn to Skate/Beginner, Learn to Play/IP/Pre-Mite/6U or 8U/Mite, should take the 6U/8U CEP Seminar and can continue to coach at this level for 4 seasons or their oldest child moves to the 10U age group. Must be completed BEFORE getting on the ice for 1st practice (For 2025-26 ONLY, new Beginner/6U/8U/IP/Pre-Mite Coaches have until 12/15/2025 to take the 6u/8u CEP as no classes will be posted until late September, they can skate if ALL other steps are completed). NEW REQUIREMENT for 2025-26
  • Returning 8U or Below Coaches (with a Level 1/2/3 CEP expired or expiring on 12/31/2025), who are coaching Learn to Skate/Beginner, Learn to Play/IP/Pre-Mite/6U or 8U/Mite, AND are NOT Coaching at the 10U or above level: do not have to take a CEP class provided their CEP was taken during the 2020-21 (expired 12/31/2021) season or later (5 year rule for refresher). Note this date is tentative pending further clarification by USA Hockey. Coaches with older expired Level 1/2/3 CEPs should take the 6U/8U or next level CEP (this is also subject to USA Hockey clarification).
  • NOTE: Coaches coaching at 10U or above AND at 8U or lower should follow the rules for 10U and above.
  • Any QUESTIONS? Please contact the Registrar Jeanne Barreca at 585-281-1236

 

#1 Register with USA Hockey

Register with USA Hockey and receive a Confirmation # by visiting the link below.

ALWAYS USE YOUR LEGAL NAME to Register or take any training or your records will not sync (and straightening out the mess is painful!)

(REMINDER: email this Confirmation Number to Livingston Blues Registrar - jrbarreca@gmail.com so we can track your status).

A renewal of this registration is required annually, with registration for the upcoming season opening in April or May.

Coaches MUST register as Coaches. Managers, Board members who are not Coaches, Locker Room Monitors and other off ice volunteers should register as a Manager/Volunteer (FREE).

#2 Complete Screening

Complete the required USA Hockey Background Screening  

See the link below for the USA Hockey page with instructions, codes and correct link to the screening company. All background screens must start thru the USA Hockey screening webpage. Note background screens take 5-7 business days to complete so do this early (women who had different maiden names and also those with multiple addresses in the time period they ask for may take longer). Background screen cost is $30 for domestic screenings and is good for two seasons. If your season to renew is 2025-26 (or earlier or blank), you must Screen. For international screens (members who have lived outside of the U.S. for six consecutive months in any one country during the past 7 years) the fee in $150. If that country is solely Canada, the fee is $75. Required for all Coaches, Managers, Locker Room Monitors and Board members.

#3 Complete SafeSport Training

Complete the USA Hockey SafeSport Training   

See the link for instructions, codes and the link to the training. SafeSport training is FREE!  Once you have completed the Core SafeSport Course in year 1, there will be a Refresher Course available for individuals who have previously completed the core SafeSport course and need to recertify in years 2,3,4 then the cycle re-starts (USA Hockey will tell you which Training to take when you sign in for the Training). Required for all Coaches, Managers, Locker Room Monitors and Board Members. ALSO REQUIRED FOR player who are birthyear 2007 and 2008 for 2025-26 season.

#4 Take the Age Level Modules

Complete the online age-specific module(s) for the age level(s) of play you are coaching.  See below for the link to the USA Hockey Age Level Modules page.  

Only needs to be completed once per age level(does not expire under current rules). May take more than one module per season. Must be completed PRIOR to participating in any team activities and cannot be added to a roster until completed. NOTE: Coaches will need to complete the Foundations of Player Development module before purchasing their age-specific module. Once a coach completes the Foundations of Player Development module there will be a 15-minute window before they can purchase and complete their age-specific module. There are three age specific modules: 1.) 6U/8U for coaches at Beginner/LTS, 6U/IP,/Pre-Mite and 8U; 2.) SQT10PW12 for coaches of 10U & 12U teams; 3. ) BAN14Mid18 for coaches of 14U and 18U teams.

#5 Take a CEP Seminar

Find in the Learning Center, register and attend the required certification clinic. Can only attend one clinic per season. All coaches start with the 6U/8U seminar (if coaching LTS/LTP/6U or 8U) or Level 1 (if coaching at 10U or higher). The coaching clinic season for officially runs from August 1 to December 15 (occasionally there are summer classes and in practice most CEP classes are offered from August to November, USA Hockey has said registration for CEP classes will open on July 15th).  To find a virtual clinic and register - see the link below.  USA Hockey is beginning to offer some in person CEP classes for those who prefer in person training (unknown if there will be any locally and the Blues does not reimburse for hotels or travel expenses). Any virtual class in the USA may be taken but pay attention to start and end times to make sure they are realistic for your schedule especially those in Mountain or Pacific time.

NOTE 1: NEW Beginner/LTS/LTP/Pre-Mite/6U/8U coaches, per the new rules, should NOT take the Level 1 CEP, until they move to coaching at the 10U or above level. They should take the NEW 6U/8U module (cheaper and shorter) by 12/15 as no 6u/8u CEP classes will be posted until late September.

NOTE 2: NEW FOR 2025-26 Any coach at 10U and above with no CEP or an expired CEP -OR- any NEW coach (with no CEP) at 8U/6U/Pre-Mite/Beginner/LTS/LTP must take their CEP BEFORE they get on the ice for the 1st practice.

From Jeff Curry the West Section ACE COORDINATOR

HOW TO REGISTER FOR THE NEW USA HOCKEY LEARNING CENTER

Coaches must now use the new USA Hockey Learning Center to complete their required coaching education. Follow these steps to access the Learning Center using the SSO (Single Sign-On) you received when registering as a Player/Coach for the 2025–2026 season:

Step-by-Step Instructions:

  1. Go to the USA Hockey Learning Center
  • Visit: https://lms.usahockeylearningcenter.com/learn/signin

2.Click “Member Login”

  • On the right-hand side, click the “Member Login” button.

3.Log in using your SSO credentials

  • Click the Forgot Password link.
  • When you signed up for the 2025-2026 season as a Player/Coach, you should have received an email with your USA Hockey Single Sign-On (SSO) - one login for all USA Hockey platforms - which is a combination of the first letter of your first name, part of your last name (depending on length), and a series of numbers. You will use this as your username.
  • Use the same email address you used when you registered for the 2025–2026 season as a Player/Coach on membership.usahockey.com.

4.Verify Your Profile

  • Once logged in, confirm that your profile information (name, USA Hockey number, etc.) is correct and matches your current registration.

5.Access Courses

  • From the dashboard, you can:
  • Watch the Introduction Video.
  • Register for Coaching Clinics
  • Complete SafeSport Training
  • Take Age-Specific Modules
  • Track your certifications

6.Need Help Logging In?

  • If you forgot your password, click “Forgot Password?” on the login screen and follow the prompts.
  • For other login issues, contact USA Hockey Member Services at membership@usahockey.org.

REMEMBER:

You must complete all required certifications before stepping on the ice in a coaching capacity. Accessing and completing your materials early ensures you're eligible for the season.

Let us know if you have questions - we're here to help!

Jeff Curry

Confirm Delete
Click the delete icon again to confirm. Click escape to cancel.